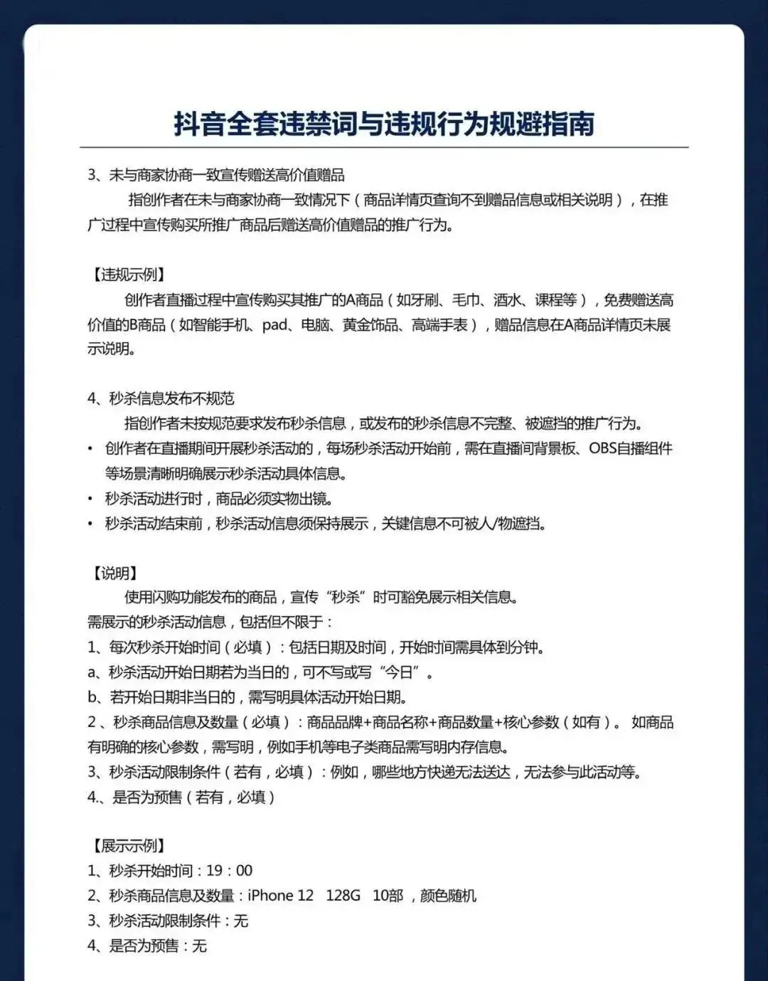
搞抖音,最头疼的就是违规!小号怕限流,大V怕封号,企业怕血本无归……啥都别问了,这份干货直接闭眼收藏!
再随手扔给做运营的同事,绝对功德无量。
酷宇宙最后给大家说一下:
在抖音,别拿无知当勇气。规则都没搞懂,封号阵亡名单上必有你一号!别在红线边缘试探,那等于在跟平台作对。把规则摸透,才是你流量自由的开始。
评论 (0)